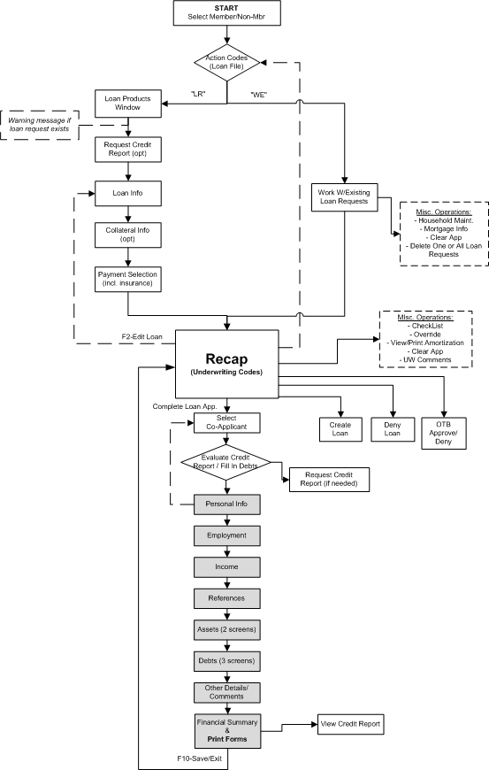
Processing Member Applications: Flowchart

The following flowchart shows the progression through all of the screens used in the CU*BASE Loan Application processing system. Notice that the Recap screen functions as a central point from which all actions related to that loan can be accessed.

images\lnflow3_shg.gif